導航:回首頁---當前位置---水泵產品內容頁補充頁 >> FPG耐腐節能管道泵故障排除 |
![]() |
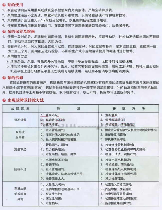
FPG耐腐節能管道泵故障排除
下一頁:GDL型多級泵故障及排除方法
關鍵字:FPG耐腐節能管道泵故障排除
[來源:原創]
[作者:水泵專家]
[日期:10-09-09]
[熱度:]
最新文章SBLW全自動無負壓穩流給水設備參數四09.09 SBLW全自動無負壓穩流給水設備參數三09.09 SBLW全自動無負壓穩流給水設備參數二09.09 SBLW全自動無負壓穩流給水設備參數一09.09 SYDL不銹鋼多級離心泵參數一09.09 SYDL不銹鋼多級離心泵參數八09.09 評論 |
